哈弗神兽故障灯图解大全,长城哈弗神兽仪表盘指示灯图标

长城哈弗神兽仪表盘故障指示灯图解大全如下:点火开关切换至ON模式时,部分指示灯及故障灯会短时点亮,是正常的系统自检行为。

哈弗神兽故障灯图解大全,长城哈弗神兽仪表盘指示灯图标插图

哈弗神兽制动故障灯亮时,表示制动液液位过低 或制动力分配系统出现故障。

哈弗神兽故障灯图解大全,长城哈弗神兽仪表盘指示灯图标插图1

机油压力警告灯:发动机启动后,警告灯点亮 ,表示机油不足或机油压力低 。需停车并关闭发动机,否则可能严重损坏发动机部件 。停歇几分钟后检查机油油量,必要时应添加机油。若油量正常,此灯仍然点亮,请到服务商进行故障排除。

哈弗神兽故障灯图解大全,长城哈弗神兽仪表盘指示灯图标插图2

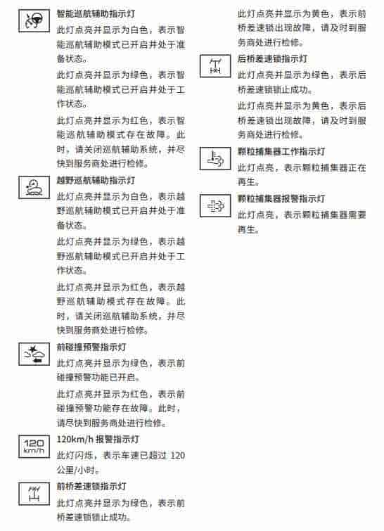
颗粒捕集器工作指示灯,此灯点亮,表示颗粒捕集器正在再生。颗粒捕捉器是为应对排放标准问题,所采用的一种解决,主要用于柴油

哈弗神兽故障灯图解大全,长城哈弗神兽仪表盘指示灯图标插图3
© 版权声明
THE END
喜欢就支持一下吧
点赞5 分享
评论 抢沙发
头像
欢迎您留下宝贵的见解!
提交
头像

昵称

取消
昵称表情代码图片

    暂无评论内容